英国365上市公司
学院首页
新闻动态
工作动态
365概况
学院简介
现任领导
机构设置
党建工作
工会工作
支部设置
党员风采
规章制度
人才培养
本科生教育
对外合作办学
培养方案
研究生教育
学术学位研究生
专业学位研究生
研究生导师
教学科研
科研成果
科研项目
科研团队
社会服务
英国365
学科简介
学科方向
学术分委会章程
学位授权点建设年度报告
师资队伍
专业教师
名师风采
环境工程系
环境科学系
农业资源与环境系
学团工作
组织机构
体育竞技
规章制度
团章团史
学风建设
资助育人
学生活动(班级动态)
校友工作
工作动态
校友风采
招生就业
招生工作
就业指导
招聘信息
院长信箱
学位授权点建设年度报告
学科简介
学科方向
学术分委会章程
学位授权点建设年度报告
首页
>
英国365
>
学位授权点建设年度报告
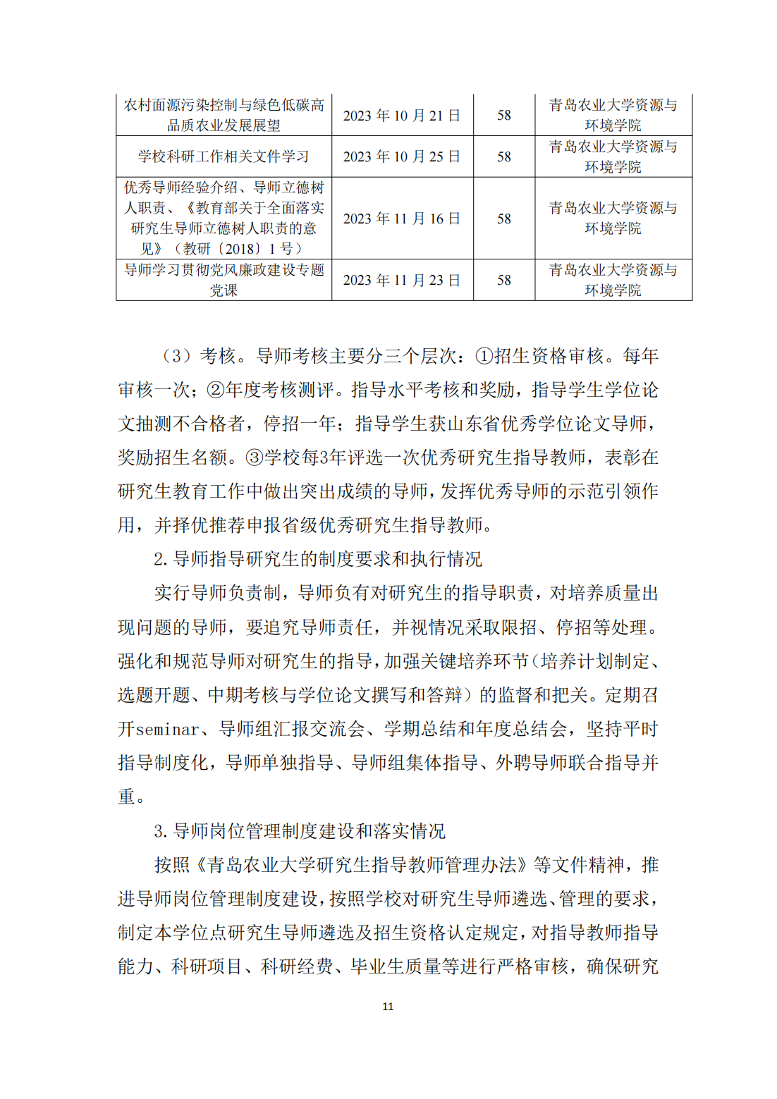
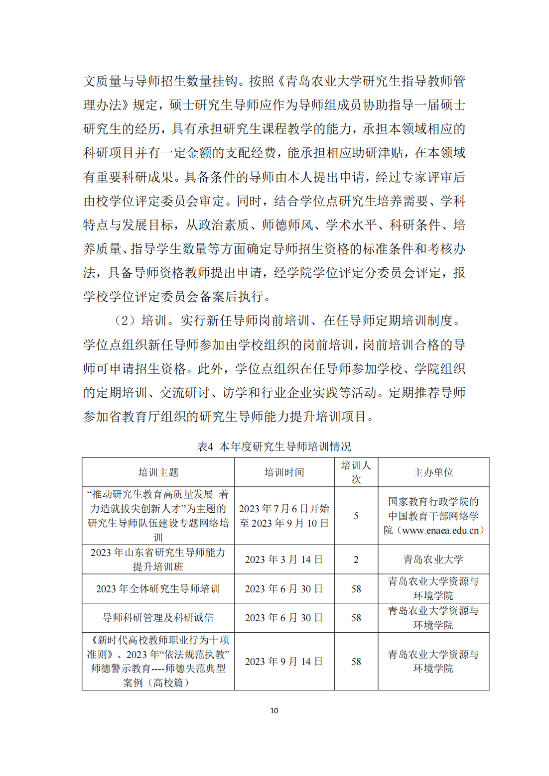
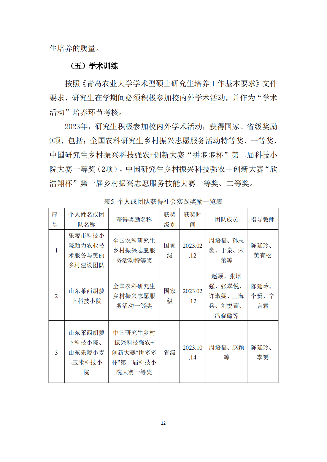
0903农业资源与环境-学位授权点建设年度报告(2023)
2024-03-13 22:13:21
作者:英国365上市公司
浏览数:
0
编辑:高泽坤
责任编辑:张艳
上一篇:
0857资源与环境学位授权点建设年度报告-2024年
下一篇:
0951资源利用与植物保护-学位授权点建设年度报告(2023)
邮政编码:266109 | 电话:0532-58957461 | 传真:027-68455146
地址:青岛市城阳区长城路700号 | 版权所有:365英国上市公司(VIP认证)官方网站-Official Website
青岛市互联网违法信息举报中心
鲁ICP备13028537号-5
鲁公网安备 37021402000104号